La pratica rende perfetti!
"Imparare è come remare contro corrente. Non appena ti fermi, torni indietro."
Sei affascinato dall’arrampicata come noi? Ti piacerebbe imparare ad arrampicare da zero o hai già acquisito esperienza? Allora sei esattamente qui. Ogni appassionato di arrampicata troverà qualcosa di adatto nel nostro programma di corsi, sia per principianti che per avanzati. La conoscenza specialistica dei nostri formatori conferisce ai corsi anche un tocco particolarmente professionale! La conoscenza specialistica dei nostri formatori conferisce ai corsi anche un tocco particolarmente professionale! I corsi nella Vertikale a Bressanone si sono già fatti un nome oltre i confini della città – non c’è da stupirsi, perché da noi i bambini si sentono a proprio agio come gli adulti.
Il lavoro di squadra fa funzionare il sogno!
Ralf Preindl e Günther Meraner: ecco chi siamo. Siamo il team di Vertikale e non vediamo l’ora della tua visita!
Programma settimanale
Lunedì
Martedì
Mercoledì
Giovedì
Venerdì
Arrampicata inclusiva
Ore 14.00-15.30
Costi: 320 €
A partire dal 08.09.2025/ max. 25 unitá
Requisiti: Vedi dettagli
Max. 10 partecipanti
Corso base da 7 anni
Ore 14.30-16.00
Costi: 275€
Tutto l’anno a partire dal 08.09.2025 / max. 30 unitá
Max. 9 partecipanti
Die Böcke – Kitz – dagli 8 agli 11 anni
ore 16.00-17.30
Costi: 280 €
Tutto l’anno a partire dal 08.09.2025 / max. 30 unitá
Requisiti: Corso di base e corso di perfezionamento completato
Max. 9 partecipanti
Corso perfezionamento dagli 11 anni in poi
Ore 16.15-17.45
Costi: 275 €
Tutto l’anno a partire dal 08.09.2025 / max. 30 unitá
Requisiti: Corso di base completato
Max. 12 partecipanti
Corso perfezionamento dagli 8 anni in poi
ore 17.30-19.00
Costi: 275€
Tutto l’anno a partire dal 08.09.2025 / max. 30 unitá
Requisiti: Corso di base completato
Max. 9 partecipanti
Gruppo d’arrampicata per adulti
Ore 19.30-21.30
Livello redpoint 6b+
Costi: 285 €
- Turno 1: 08.09.2025
- Turno 2: 26.01.2026*
15 unità e 12 posti a turno
Requisiti: Corso di base e corso di perfezionamento completato
Corso base dagli 11 anni in poi
Ore 16.00-17.30
Costi: 275€
Tutto l’anno a partire dal 09.09.2025 / max. 30 unitá
Max. 9 partecipanti
Die Böcke – Youngsters – dagli 10 agli 13 anni
ore 16.30-18.30
Costi: 340 €
Tutto l’anno a partire dal 09.09.2025 / max. 30 unitá
Requisiti: Corso di base e corso di perfezionamento completato
Max. 12 partecipanti
Scoiattolini 6 anni
ore 17.30 – 18.30
Costi: 85€
- Turno 2 dal 11.11.2025
- Turno 3 dal 27.01.2026 *
- Turno 4 dal 31.03.2026 *
8 unità e 6 posti a turno
Corso perfezionamento per adulti
Ore 19.30-21.30
Costi: 240 €
- Turno 2: 02.12.2025
- Turno 3: 17.03.2026 *
10 unità e 12 posti a turno
Requisiti: Corso di base completato
Scoiattolini 5 anni
ore 15.30 – 16.30
Costi: 85€
- Turno 1 dal 10.09.2025
- Turno 2 dal 19.11.2025
- Turno 3 dal 28.01.2026
- Turno 4 dal 08.04.2026
8 unità e 6 posti a turno
Corso base da 7 anni
Ore 15.00-16.30
Costi: 275€
Tutto l’anno a partire dal 10.09.2025 / max. 30 unitá
Max. 9 partecipanti
Corso perfezionamento dagli 8 anni in poi
Ore 16.30-18.00
Costi: 275 €
Tutto l’anno a partire dal 10.09.2025 / max. 30 unitá
Requisiti: Corso di base completato
Max. 9 partecipanti
Corso per assaggiare da 7 anni
Ore: 16.30-17.30
Beitrag: 85€
- Turno 3: 28.01.2026 *
- Turno 4: 08.04.2026 *
8 unità e max. 6 partecipanti
Die Böcke – dagli 14 agli 20 anni
ore 17.00-19.00
Costi: 340€
Tutto l’anno a partire dal 10.09.2025 / max. 30 unitá
Requisiti: Corso di base e corso di perfezionamento completato
Max. 14 partecipanti
Die Böcke – Kitz – dagli 8 agli 11 anni
ore 17.30-19.00
Costi: 280 €
Tutto l’anno a partire dal 10.09.2025 / max. 30 unitá
Requisiti: Corso di base e corso di perfezionamento completato
Max. 9 partecipanti
Corso base per adulti
Ore 19.30-21.30
Costi: 240 €
- Turno 2: 03.12.2025
- Turno 3: 11.03.2026 *
10 unità e 12 posti a turno
Corso base dagli 11 anni in poi
Ore 16.00-17.30
Costi: 275€
Tutto l’anno a partire dal 11.09.2025 / max. 30 unitá
Max. 12 partecipanti
Scoiattolini 6 anni
ore 16.30 – 17.30
Costi: 85€
- Turno 1 dal 11.09.2025
- Turno 2 dal 13.11.2025
- Turno 3 dal 29.01.2026 *
- Turno 4 dal 09.04.2026 *
8 unità e 6 posti a turno
Corso base dagli 7 anni in poi
Ore 17.30-19.00
Costi: 275€
Tutto l’anno a partire dal 11.09.2025 / max. 30 unitá
Max. 9 partecipanti
Corso base dagli 7 anni in poi
Ore 14.30-16.00
Costi: 275€
Tutto l’anno a partire dal 12.09.2025 / max. 30 unitá
Max. 12 partecipanti
Scoiattolini 5 & 6 anni
ore 16.30 – 17.30
Costi: 85€
- Turno 1 dal 12.09.2025
- Turno 2 dal 14.11.2025
- Turno 3 dal 30.01.2026 *
- Turno 4 dal 10.04.2026 *
8 unità e 12 posti a turno
Die Böcke – Youngsters – dagli 10 agli 13 anni
ore 15.00-17.00
Costi: 340€
Tutto l’anno a partire dal 12.09.2025 / max. 30 unitá
Requisiti: Corso di base e corso di perfezionamento completato
Max. 18 partecipanti
Corso base dagli 7 anni in poi
Ore 17.30-19.00
Costi: 275€
Tutto l’anno a partire dal 12.09.2025 / max. 30 unitá
Max. 12 partecipanti
Corso perfezionamento dagli 11 anni in poi
Ore 17.30-19.00
Costi: 275 €
Tutto l’anno a partire dal 12.09.2025 / max. 30 unitá
Requisiti: Corso di base completato
Max. 14 partecipanti
Die Böcke – dagli 14 agli 20 anni
ore 17.00-19.00
Costi: 340€
Tutto l’anno a partire dal 12.09.2025 / max. 30 unitá
Requisiti: Corso di base e corso di perfezionamento completato
Max. 18 partecipanti
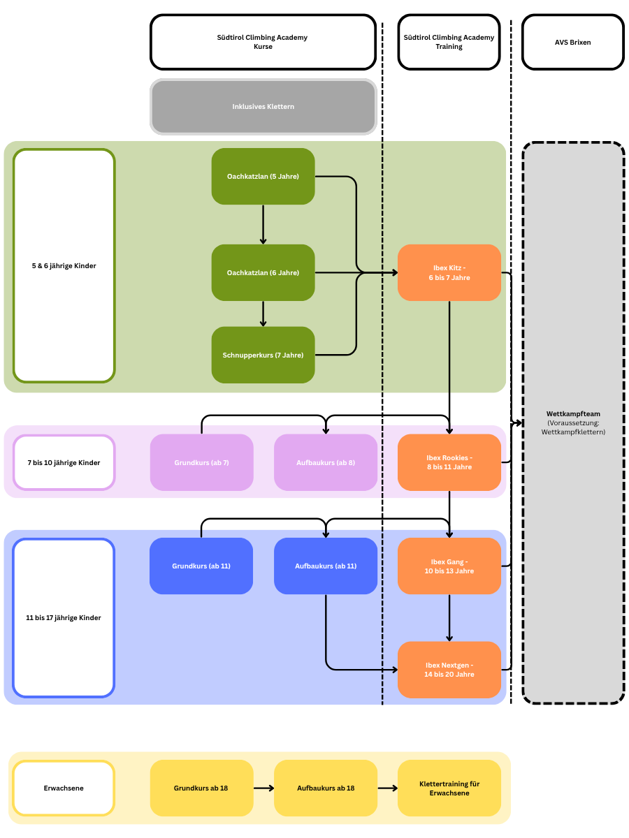
Scoiattolini e corsi per assaggiare
I nostri piccoli imparano ad arrampicare all’età di 5-6 anni, ovviamente sotto la supervisione dei nostri istruttori di arrampicata. I corsi si svolgono nella sala boulder della Vertikale. Divertimento e giochi sono al centro, ma non solo: anche i piccoli climber hanno bisogno di coraggio e determinazione per arrampicarsi sulle pareti e migliorare le proprie capacità e capacità di coordinazione. Vivono grandi avventure!
Questi corsi saranno prenotabili a partire dal 13/01/2026 alle ore 18:00.
Corsi base
Il contenuto del corso di base impartisce le conoscenze di base nel campo delle tecniche di sicurezza. Inoltre, vengono appresi semplici principi di movimento nell’arrampicata sportiva.
Questi corsi saranno prenotabili a partire dal 13/01/2026 alle ore 18:00.
Corsi di perfezionamento
Come continuazione del corso base, le tecniche di assicurazione e di movimento vengono ripetute e migliorate.
Questi corsi saranno prenotabili a partire dal 13/01/2026 alle ore 18:00.
Allenamenti
Per “climbing freaks” che hanno già completato un corso base e e un corso di perfezionamento.
Questi corsi saranno prenotabili a partire dal 13/01/2026 alle ore 18:00.
Arrampicare con una disabilità non è possibile? Noi non la pensiamo così. Saremo felici di mostrarvelo. Non ci interessa se avete una disabilità fisica o mentale. L’importante è che vogliate arrampicare.
Questo corso è già in svolgimento e verrà riproposto nell’autunno 2026.
Informazioni importanti
-
Per frequentare un corso è richiesta l’iscrizione all’AVS o al CAI per motivi assicurativi.
Le iscrizioni ai corsi sono confermate solo dopo il pagamento della quota del corso. Tutti i corsi, salvo diversa indicazione, sono composti da 10 unità ciascuno. Il punto d’incontro è l’area del bar. Non ci sono corsi durante le vacanze scolastiche, il giovedì senza senso e il giorno di San Nicola.Gli adulti che frequentano un corso di 30 unità o più corsi di 10 o 15 unità (per un totale di 30 unità) ricevono il abbonamento annuale per 310,00€ . L’offerta è valida solo a partire dal 15 gennaio 2025, una volta terminato il secondo ciclo di iscrizioni ai corsi.
Condizioni di annullamento dei corsi
La disdetta dell’iscrizione ai corsi di arrampicata è possibile esclusivamente online tramite il sistema di prenotazione ClimbOffice.
Le disdette inviate tramite e-mail o telefono non possono essere prese in considerazione.
Nel menu „I miei corsi“ troverai una panoramica di tutte le iscrizioni e potrai gestire in autonomia la disdetta.
Se hai bisogno di supporto per la cancellazione, scrivici a: office@suedtirol-climbing.it
Ti preghiamo di osservare le seguenti condizioni:
Termini & costi
-
Fino a 7 giorni prima dell’inizio del corso: disdetta possibile, spese di gestione 20%
-
A partire da 7 giorni prima dell’inizio del corso: nessun rimborso
Spostamenti
Lo spostamento dell’iscrizione ad un altro corso o settimana non è possibile.
In caso di necessità, il corso prenotato deve essere annullato autonomamente e – se ancora disponibile – un nuovo corso deve essere prenotato separatamente.
Malattia o infortunio
Con certificato medico, è previsto un rimborso proporzionale per i giorni non frequentati, con una detrazione di 20% sul costo totale del corso.